Cymraeg translation pending ... please come back later!



Lawrlwythiadau a Dolenni

Welsh Government
Future Wales the National Plan 2040 Policy 17 & 18 (pages 94 to 99)
Wellbeing of Future Generations (Wales)2015 Full Report
Wellbeing of Future Generations 2015 Simplified Report
Developments of National Significance Engaging with the process Apr 2024
DNS Planning Portal Planning casework information
Making Good Decisions This guidance assists public authorities in Wales to make good decisions that are lawful and comply with the Rule of Law
They Work For You - the Senedd Open data from the Senedd, presented it in a way that’s easy to follow.
Planning Policy Wales | Edition 12 Welsh Government land use planning policies (Feb 2024)
ATP Cable Plough statement Statement by Jason Thomas of ATP, the Carmarthenshire company providing a cable ploughing service, responding to a request from the Senedd's Climate Change Environment and Infrastructure Committee. Gives a detailed explaination of the capabities and scope of the cable ploughing method.
Miscellaneous
The Gunning Principles The legitimacy of public consultations
Hendy Windfarm A Welsh example of what can go wrong
Cambrian Mountains Society A climate change and renewable energy policy statement
Whitelee Windfarm, Scotland Residents' Environmental Impact Report at a public enquiry
Whitelee Windfarm : The Alternative View Our own article on the wind farm that inspired Bute Energy
Offshore Wind Alternative Offshore versus Onshore wind power
2nd Industrial Revolution Energy infrastructre report from East Anglia Pylons A Group, PDF download
Land Areas for Renewable Energy Generation Spreadsheet of land area sizes for proposed and existing renewable energy sites
(ODS format - for most spreadsheet apps)
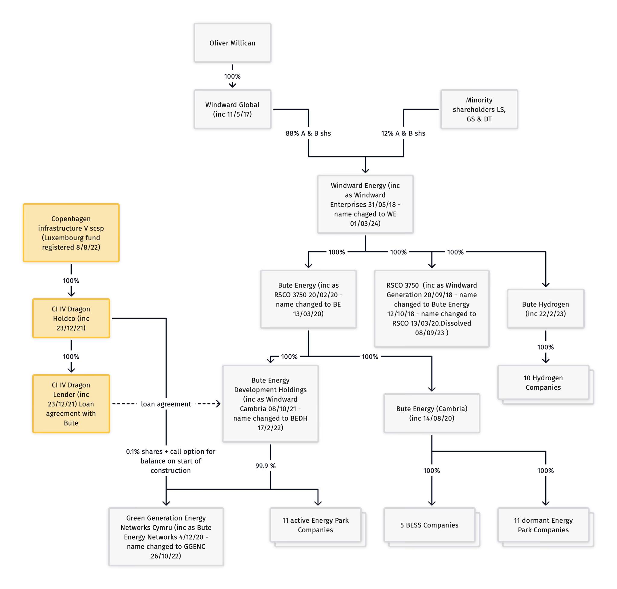
Bute Energy and Associated Companies(May2023) Some backround information about the history and relationships of the Bute Energy group of companies (PDF)
Bute company tree revised.jpg Bute Energy companies family tree diagram (jpeg image)
Construction best practice for overhead line installation, National Grid Best practice guide for overhead electricity line installation from the National Grid. Basic principles would apply to any construction of pylon lines.
Caru Teifi Newsletters
September 2024 PDF download
July 2024 PDF download
May 2024 PDF download
April 2024 PDF download